仅可预览前几页
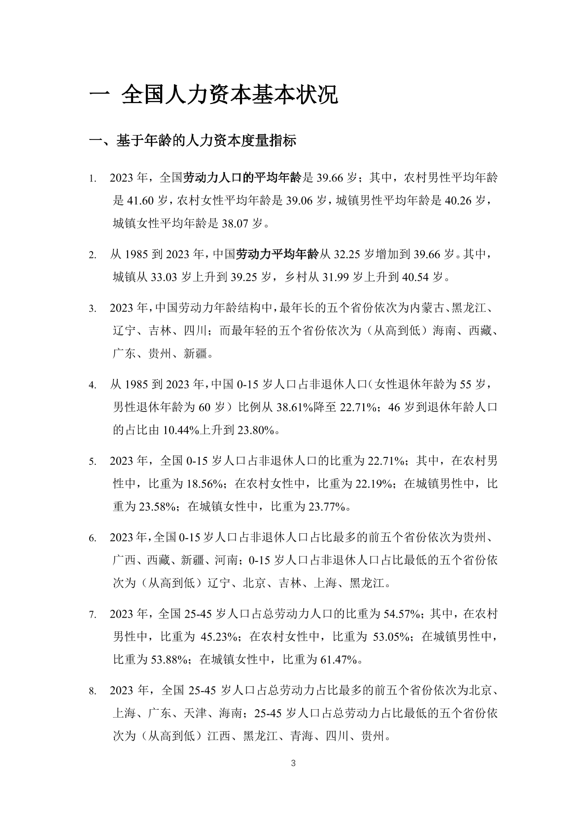
| 分类: | HR工具箱 |
| 价格: | ¥19.90 |
| 文本格式: | |
| 文件大小: | 17817.63KB |
| 页面数量: | 356 |
| 更新日期: | 2025-12-25 14:01:54 |
| 概述: |
友情链接: 苏州信帮企业管理咨询有限公司 苏州锐创集团
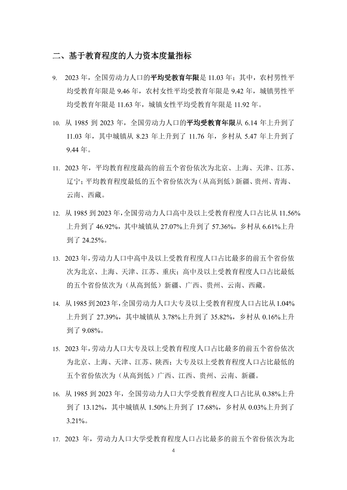
版权声明
我们注重原创,如果本站不慎使用到您的作品,请联系我们,我们会及时处理