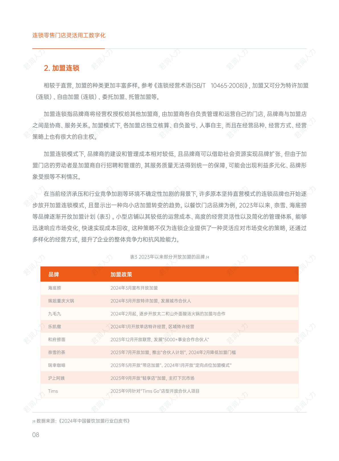
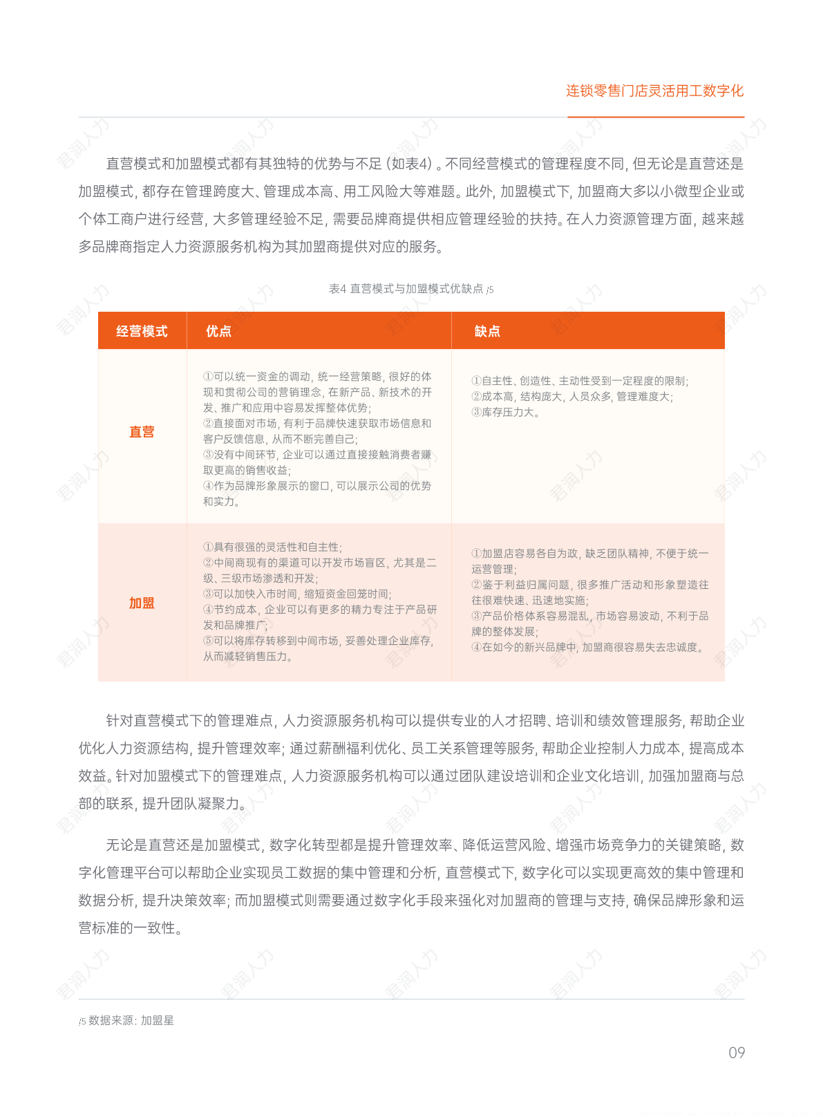
仅可预览前几页
| 分类: | HR工具箱 |
| 价格: | ![]() |
| 文本格式: | |
| 文件大小: | 27230.81KB |
| 页面数量: | 68 |
| 更新日期: | 2025-10-30 16:06:16 |
| 概述: |
友情链接: 苏州信帮企业管理咨询有限公司 苏州锐创集团
版权声明
我们注重原创,如果本站不慎使用到您的作品,请联系我们,我们会及时处理